Algorithms Years 3–4

At this level, students follow and describe algorithms involving sequencing, comparison operators (branching) and iteration.

Suggested activities

introducing-algorithms_thumbnail.jpg

Introducing algorithms

In this sequence of lessons, students design a sequence of steps for others to follow. They convey their instructions to peers and evaluate the work of others to determine if the outcome was successful.

Learn more
take-a-lego-building-challenge_thumbnail.jpg

Take a LEGO building challenge

In pairs, explore giving and following a sequence of steps and decisions to build a LEGO® toy.

Learn more
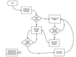
Chasey Game Algorithm Thumbnail

Chasey game algorithm

Use the game of chasey to explore algorithms. The chasey game is presented as a flow chart. Explore writing algorithms for other physical activities.

Learn more